Fachowa wiedza

Jak nie robić cold calli?

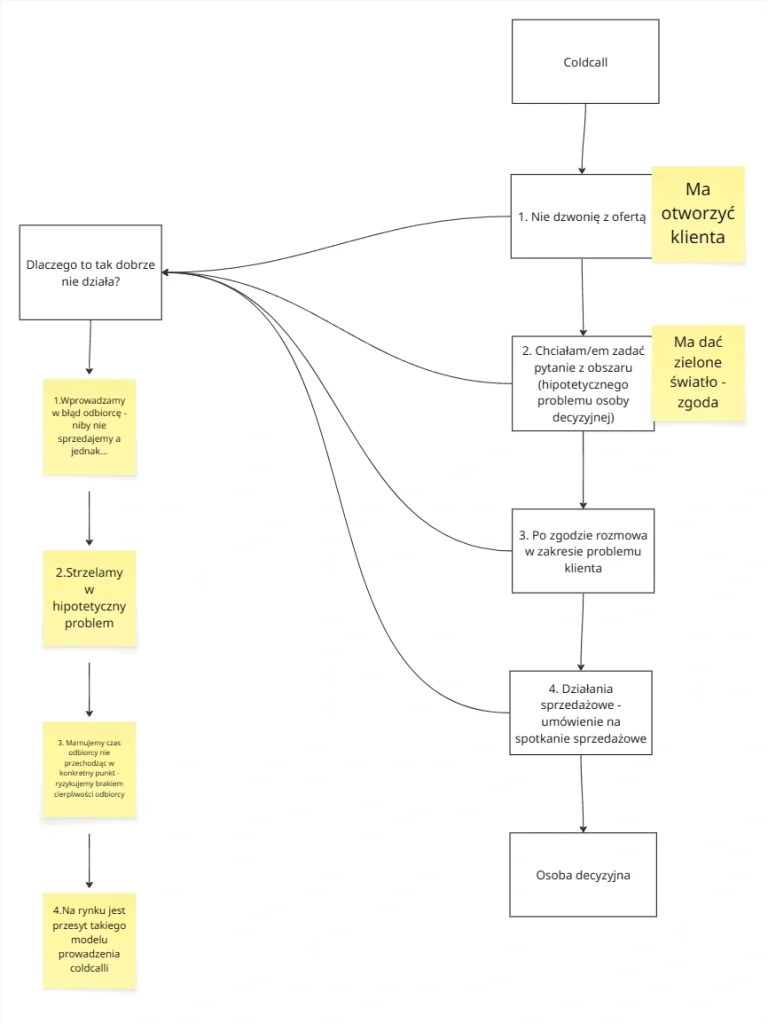
Jedni coldcalle kochają drudzy nienawidzą ich robić. Zdecydowana większość odbiorców nie ma czasu odbierać kolejnych telefonów typu: "dzień dobry nie dzwonię z ofertą tylko chciałem zadać pytanie na temat (hipotetyczny problem klienta)". Przedstawiony fragment to część rozmowy, który niestety jest co raz bardziej powielany na rynku i ma za zadanie sprawdzić, czy klient mierzy się z problemami, które naszymi produktami/usługami potrafimy rozwiązać.

Z naszej perspektywy w dobie dzisiejszej możliwości związanej z researchem taki model prowadzenia rozmowy to przede wszystkim brak szacunku do czasu odbiorcy, a dodatkowo wprowadzanie w błąd, bo niby nie dzwonię z ofertą ale spokojnie zaraz zacznę sprzedawać. W dzisiejszym wpisie przedstawimy błędy jakich warto się wystrzec, aby jakość i konwersja coldcalli była większa.

Podstawowy błąd - osoba decyzyjna

To co najgorsze może zrobić handlowiec na początku wykonywania coldcalla to zadać pytanie, czy rozmawia z osobą decyzyjną. Jest to doskonały przykład na spalenie całej rozmowy, więc dlaczego wciąż się to powiela na rynku - skąd to się wzięło?

  • większość osób pytało w rozmowie o osobę decyzyjną, gdy numery nie były tak powszechnie znane, a dominowały wielkie żółte książki telefoniczne, które zazwyczaj miały wykaz ogólnych numerów stacjonarnych,
  • po zmianach w prawie komunikacji elektronicznej niektórzy myślą, że w taki sposób omijają przepisy,
  • wciąż na rynku brakuje świadomości jak można wykorzystać narzędzia do prospectingu, aby zdobyć kontakt do osoby decyzyjnej.

Pytając osobę decyzyjną na początku rozmowy to jak zabawa w loterii. Nawet zakładając, że 50% nas przekieruje do osoby decyzyjnej to i tak w takim założeniu przepalamy kolejne 50%.

Kolejny przykład - nie dzwonię z ofertą

Już we wstępie wspominaliśmy o tym przykładzie rozpoczęcia rozmowy, aby podkreślić, że czasem nawet na pierwszy rzut oka logicznie wyglądający schemat nie jest najlepszym wyborem. Niestety przez brak dużej konkurencyjności w obszarze doradztwa sprzedaży taki model promowany jest przez konsultantów sprzedaży. Przez co w ostatnim czasie mocno dominuje na rynku i pewnie wiele osób z Was spotkało się już z takim schematem rozmowy. Spójrzmy na schemat jak to zazwyczaj wygląda:

Taka metodologia coldcalli mogłaby się jeszcze obronić, gdyby przed wykonaniem rozmowy handlowiec zrobil dobry research i był pewny z jakim problem mierzy się obecnie jego rozmówca oraz był pewny, że jego propozycja wartości naprawdę rozwiązuje problemy rozmówcy. W najlepszym przypadku powinien być jeszcze pewny, że sposób jaki komunikuje swoją propozycje wartości jest atrakcyjny w odniesieniu do jego konkurencji. Jednak jak pokazuje rynek w większości przypadków zwolennicy tej metodologi nie wykonują dobrego researchu i po prostu strzelają w hipotetyczne problemy. Co finalnie wpływa na mniejszą konwersje sprzedaży i przesyt stosowanej metody.

Miejmy nadzieje, że branża w obszarze doradztwa sprzedaży nie co bardziej się otworzy i pojawi się większa konkurencja co zawsze przekłada się na większą jakość świadczonych usług.

To jak robić coldcalle?

Musimy mieć ważny powód ("dzwonię, bo..."), który rozwiązuje problemy naszego rozmówcy, a przede wszystkim musimy być pewni, że nasz sposób komunikowania jest atrakcyjniejszy od sposobu komunikacji naszej konkurencji. Spójrzmy jakie rozwiązanie rekomendujemy:

Zastosowanie powyższej metodologii pozwala na zwiększenie konwersji z coldcalli z trzech powodów:

  • uderzamy w problem z którym obecnie mierzy się nasz rozmówca,
  • komunikujemy naszą propozycje wartości lepiej, niż nasza konkurencja,
  • nie marnujemy czasu naszego rozmówcy.

Sprawdźcie nasze rozwiązanie - bezpłatna konsultacja

Zachęcamy wszystkich chętnych do wypróbowania naszej metodologii stosowania coldcalli, o której możemy porozmawiać podczas bezpłatnej konsultacji. Całkowicie za darmo pokażemy jak pracujemy i jakie korzyści z naszych usług mogą przełożyć się na zwiększenie Twojej skuteczności sprzedaży.

Podsumowanie

Starajmy się nie marnować czasu naszych rozmówców dzwoniąc z dobrymi powodami, co wpłynie pozytywnie na odbiór metody coldcall. Przełoży się to też pozytywnie na handlowców, którzy z punktu psychologicznego nie będą się zamykali przed dzwonieniem. Zdecydowanie zmieni się ich nastawienie i zobaczą jakie korzyści niesie dobrze wykonany coldcall. Polecamy spojrzeć na swoją konkurencje oczami klienta - takiej perspektywy i dawki wiedzy nie da Ci żadne inne badanie.

Kontakt z nami

Adres

Katowice, Warszawska 40/2A

Współpraca

kontakt@sprawdzamrynek.eu

Konsultacja telefoniczna

+48 577 877 244

Copyright © 2026 SprawdzamRynek.