Fachowa wiedza

Jak pozyskiwać klientów na LinkedIn?

Obecnie każdy korzystający w miarę regularnie z LinkedIna na własnej skórze doświadcza spamu. Zaczyna się niewinne, gdy obca nam osoba wysyła zaproszenie do sieci. Po przyjęciu zaproszenia nie trzeba czekać na pierwszy atak. Zazwyczaj wiadomość brzmi całkowicie neutralnie z podziękowaniem za przyjęcie do sieci plus mała wrzutka z hipotezą dotycząca rzekomych problemów, z którymi się wzmagamy. Dokładnie ten model spamu jak i bardziej agresywne opiszemy w dalszej części wpisu. Pokażemy też sposób, a przede wszystkim taktykę, która uchroni od miana bycia spamerem.

Pan/Pani kupi - to jeden z najgorszych spamów na LinkedIn

Początek zawsze jest ten sam wystarczy, że przyjmiecie zaproszenie, a nie mija wiele czasu, gdy jest pierwsza próba ataku. Spójrzmy na pierwszy przykład:

Z jednej strony trochę podziwiam nadawcę, że specjalnie poświęcił czas na spersonalizowanie głosówki, w której zwrócił się do mnie po imieniu. Na plus na pewno wykorzystanie zabiegu psychologicznego – zdecydowana większość osób odtworzy głosówkę, bo prostu będzie ich zjadała ciekawość. Jest to też na pewno niestandardowy sposób pierwszego kontaktu.

Z drugiej strony w dobie dzisiejszego AI taki sposób wysłania wiadomości wraz z personalizacją głosówki można zrobić w pełni automatycznie. Jedyne jakie skojarzenia mam z takim sposobem pozyskiwania klientów na LinkedIn to przypadkowe spotkanie na parkingu autostrady osoby z mniejszości Romskiej, która próbuje sprzedać mi zestaw noży lub „Makite” – co pewnie potwierdzi kolejny screen.

Po prostu tego nie róbcie jestem w 100% przekonany, że zdecydowana Was rozumie, dlaczego nie warto tak pozyskiwać klientów.

Strzelanie w hipotetyczny problem klienta

Ta metoda niestety zdecydowanie dominuje na rynku i w większości nie jest to winna osób, które je stosują. U podłoża takiego spamu szukałbym winny wciąż w małym rynku firm w zakresie doradztwa sprzedaży. Przez brak konkurencji na rynku jakość świadczonych usług będzie mniejsza, niż jakby firmy mocno rywalizowały o klienta.

Czy bazowanie na problemie klienta to zły sposób?

Zdecydowanie bazowanie na problemie klienta to najlepszy sposób ale w momencie, gdy naprawdę klient ten problem ma tu i teraz i my swoimi zasobami potrafimy go rozwiązać. Czasem nawet klient może nie wiedzieć o problemie, który ma, a my możemy go o tym uświadomić. Jednak nie zmienia to faktu, że strzelanie w hipotetyczny problem klienta to zła technika pozyskiwania leadów na LinkedIn.

Co jest nie tak - dlaczego przekazywana technika przez niektóre firmy konsultingowe nie może tak dobrze działać?

Z naszych obserwacji i rozmów z klientami po usługach konsultingu w zakresie sprzedaży, zauważyliśmy trend, że większość konsultantów przedstawia poniższą metodę pozyskiwania leadów na LinkedIn:

Przedstawione rozwiązanie nie działa głównie z kilku powodów:

Przez co finalnie wykonujemy masowy spam. Większość teraz może powiedzieć, że przecież wcześniej opracowaliśmy nasze osoby decyzyjne i te hipotetyczne problemy na pewno mają, ale czy naprawdę? Musimy tutaj zadać sobie kilka pytań:

Niestety rynek firm konsultingowych obecnie zakłada dosyć wygodne z ich punkt widzenia założenie, że przecież właściciel firmy najlepiej zna swoją branżę. Z perspektywy konsultanta to zdecydowanie lepsze założenie, bo w przypadku spalenia projektu może powiedzieć do klienta: "ja Ci dałem metodologię pracy, a Ty dałeś mi dane - przecież Ty znasz najlepiej swoją branżę."

Jednak z praktycznego punktu widzenia zdecydowana większość właścicieli firm nie wie za dużo o konkurencji, a przede wszystkim nie zna ich procesu sprzedaży przez co zakłada błędne założenia.

Co rekomendujemy w SprawdzamRynek - jak pozyskiwać klientów na LinkedIn?

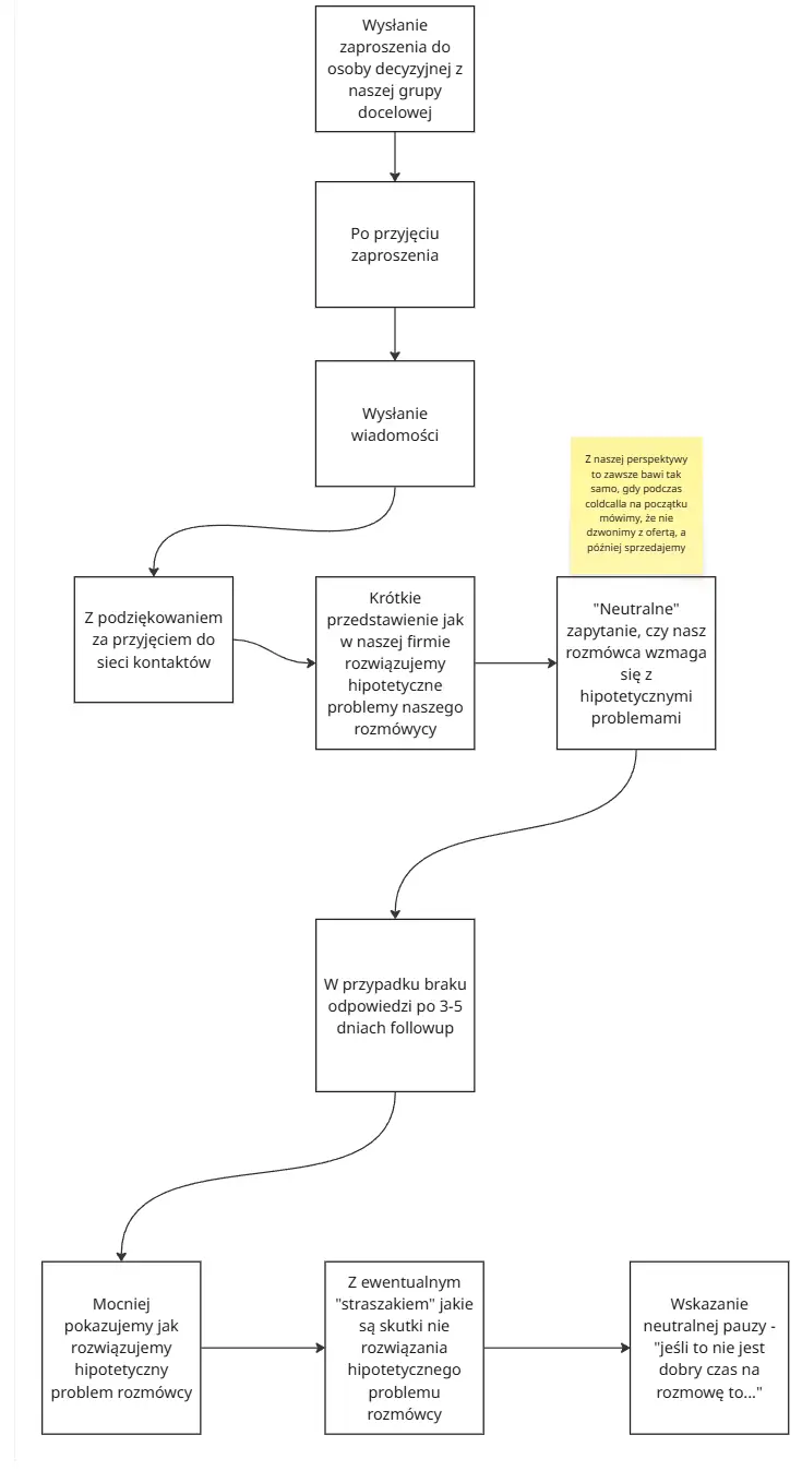
Na początku postawmy na taktykę, która buduje relacje chociaż w najmniejszym stopniu. Przez co nie jesteśmy kolejnym XYZ, który po przyjęciu zaproszenia wysyła od razu spam. Poniższy schemat przedstawia rozwiązanie, które pozwala na zwiększenie konwersji.

Dzięki zastosowaniu takiego rozwiązania mamy szanse zbudować relacje, a nasz odbiorca nie traktuje nas anonimowo – wyróżniamy się z tłumu. Jesteśmy dla niego potencjalnym partnerem, który przychodzi z realnym rozwiązaniem jego problemów.

Co jeszcze warto zrobić?

W SprawdzamRynek polecamy wykonać badanie tajemniczego klienta B2B w Twojej konkurencji dzięki czemu na realnych scenariuszach sprawdzisz oczami klienta jak sprzedaje Twoja konkurencja. Dzięki badaniu możesz sprawdzić:

Podsumowanie

Zamiast wysyłania spamu - starajmy się budować relacje, dzięki czemu nie jesteśmy anonimowi. Nie zakładajmy błędnych założeń dotyczących znajomości branży. Bez maksymalnej wiedzy na temat naszej konkurencji, nasze założenia będą błędne, bo będzie brakować kluczowych danych. Przestańmy traktować platformę LinkedIn jako miejsce do wysyłania spamu, szanujmy społeczność i pomagajmy kiedy naprawdę możemy dać realną wartość.

Zapoznaj się z pozostałymi wpisami o podobnej tematyce

Kontakt z nami

Adres

Katowice, Warszawska 40/2A

Współpraca

kontakt@sprawdzamrynek.eu

Konsultacja telefoniczna

+48 577 877 244

Copyright © 2026 SprawdzamRynek.